
PowiGaN 協助實現新一代 AI 資料中心
AI 運算的需求正在推動資料中心電源架構朝向更高效率和功率密度發展。Power Integrations (PI) 在一份新白皮書中介紹了 1250 V 和 1700 V PowiGaN 氮化鎵 (GaN) 技術適用於新一代電源架構的功能。該白皮書於 2025 年 OCP 全球高峰會上發表,NVIDIA 在會議上分享了轉換至 800 VDC 資料中心電源以支援兆瓦級機架的見解。

在 2025 年 OCP 高峰會上瞭解 800 VDC 的最新動態
適用於 800 VDC AI 資料中心的 1250 V / 1700 V PowiGaN
PI 業界首款 1250 V PowiGaN HEMT 非常適合滿足 800 VDC 架構的功率密度和效率要求 (>98%)。
單一 1250 V PowiGaN 切換開關比堆疊式 650 V GaN FET 或競爭對手的 1200 V SiC 裝置具有更高的功率密度和效率。GaN 的切換頻率比 SiC 高得多,並且可以提供滿足 AI 資料中心等應用日益增長的功率密度需求的途徑,同時保持高效率。
- 更簡單的閘極驅動器、更高的短路耐受力,以及採用共源共柵結構的更安全關閉行為
- 高切換頻率可實現更好的效率和散熱效能
- 經過驗證的可靠性記錄
- 最高效率的電源轉換,能量損失減少 33%


PowiGaN 優勢
Power Integrations 在提供最先進的 GaN 功率半導體技術方面位居業界領先地位,其 1250 V 和 1700 V GaN 切換開關目前已進入量產。其優勢包括:
- 更低的切換損失
- 效率更高
- 更小、更輕巧的設計
我們的 1250 V PowiGaN 技術可在簡單的半橋架構中實現 800 V 至 12 V 的直接轉換,提供無與倫比的功率密度 – 對於每公釐空間和餘裕空間都至關重要的伺服器主機板來說,這是一項重要的優勢。
PowiGaN 為何引領潮流
- 可靠性獲得驗證
效能在嚴格環境下經過多年的現場驗證 - 效率最高的返馳式轉換器
滿載範圍內效率高達 95% - 輕巧的散熱設計
無需散熱片,密封式轉換器支援高達 200 W 的輸出 - 寬電壓範圍
提供 750 V、900 V、1250 V 和 1700 V 切換開關選項 - 共源共柵架構
簡化閘極驅動器設計,提高短路耐受力,確保安全可靠的切換 - 高頻率切換
實現更高效率、更小的磁性元件和卓越的散熱效能
想要深入瞭解 GaN 和 PowiGaN 嗎?
高效能 GaN 深入分析影片
制定品質和可靠性標準
Power Integrations 完全掌控其 PowiGaN 裝置的製造過程,並進行專門設計的大量試驗,以確保採用 PowiGaN 技術的產品的初始品質、穩定性和長期可靠性。
首款 1700 V GaN 功率裝置
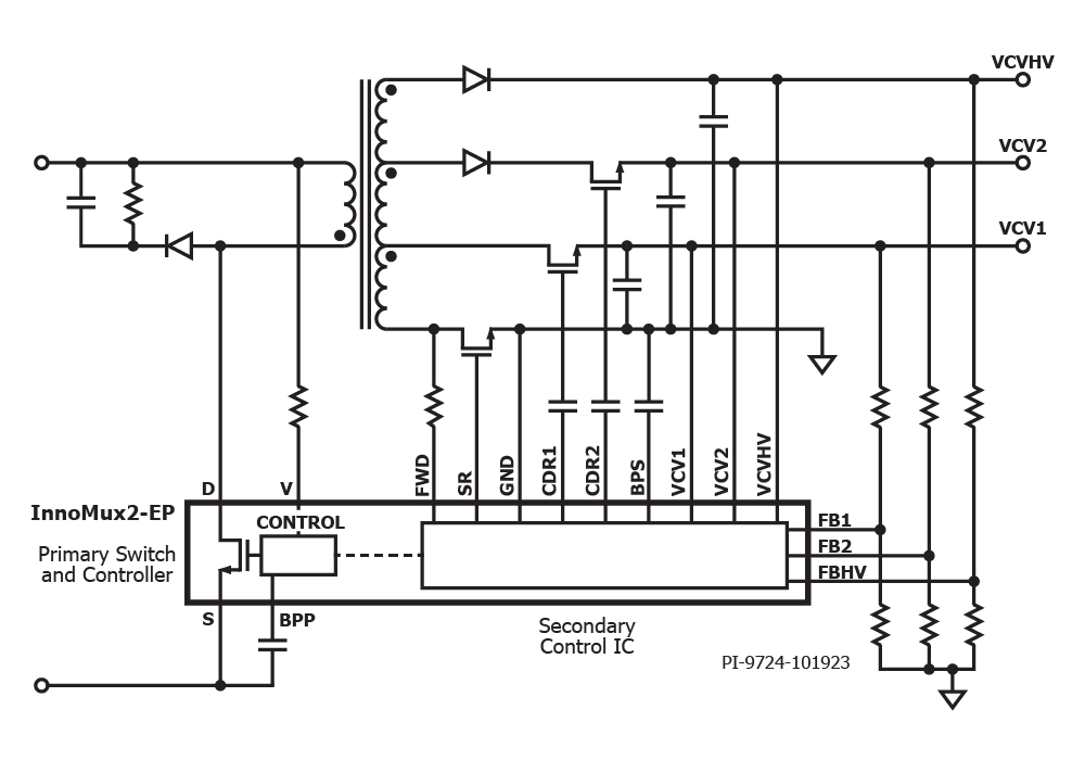
評測了配備 1700 V GaN 切換開關的 InnoMux-2 返馳式切換開關 IC。本設計評估板在 60 W 工業電源中實現了 90% 的效率,具有兩個獨立調節輸出,並且沒有 DC-DC 後置穩壓器。
800 VDC 資料中心的輔助電源供應器
InnoMux™2-EP IC 整合的 1700 V PowiGaN 切換開關支援高達 1000 VDC 的輸入電壓,而其 SR 零電壓切換 (ZVS) 操作在液冷、無風扇 800 VDC 架構中提供 >90.3% 的 12 V 系統效率。

相關參考設計
- DER-1025 – 採用 InnoSwitch3-EP (1250 V PowiGaN 切換開關) 的 60 W 隔離返馳式轉換器
- DER-982 – 採用 InnoSwitch3-EP (900 V PowiGaN 切換開關) 的 60 W 隔離返馳式轉換器
- DER-868 – 採用 InnoSwitch3-EP (750 V PowiGaN 切換開關) 的 60 W 電源供應器
- RDR-1053 – 採用 InnoMux2-EP (1700 V PowiGaN) 的工業應用 60 W 雙輸出返馳式電源供應器
探索 PowiGaN 如何提升您的 AI 資料中心系統。