PowiGaN技术助力下一代AI数据中心
AI计算的需求正在推动数据中心电源架构向更高的效率和功率密度发展。Power Integrations (PI)在一份新白皮书中阐述了1250V和1700V PowiaN氮化镓(GaN)技术在下一代供电架构中的应用能力。这份白皮书发布于2025年开放计算项目全球峰会(2025 OCP Global Summit),会上英伟达(NVIDIA)分享了关于过渡到800VDC数据中心电源架构以支持兆瓦级机架的见解。
了解2025年OCP峰会上有关800VDC架构的最新信息
1250V/1700V PowiGaN非常适合800VDC AI数据中心应用
PI业界首款1250V PowiGaN HEMT可完美满足800VDC架构的功率密度和效率要求(>98%)。
与堆叠式650V GaN FET和同等的1200V SiC器件相比,单个1250V PowiGaN开关可实现更高的功率密度和效率。相较于SiC,GaN能够实现更高的开关频率,在保持高效率的同时,为满足AI数据中心等应用日益增长的功率密度需求提供了可行路径。
- 共源共栅结构可提供更简单的栅极驱动、更强大的短路耐受力、更安全的关断特性
- 高开关频率可实现更高的效率和温升性能
- 深受认可的可靠性记录
- 效率极高的功率变换,能耗降低33%


PowiGaN拥有独特优势
Power Integrations以领先业界的先进GaN功率半导体技术著称,是业内唯一实现1250V和1700V GaN开关大规模量产的供应商。其中包括以下优势:
- 开关损耗更低
- 效率更高
- 可实现更小、更轻的设计
我们的1250V PowiGaN技术可在简单的半桥拓扑中实现800V至12V的直接变换,提供无与伦比的功率密度——对于每一毫米空间和净空都弥足珍贵的服务器主板来说,这是一个关键优势。
PowiGaN为何能引领前沿
- 深受认可的可靠性
在严苛环境中经年累月经受考验的卓越性能 - 效率极高的反激变换器
在整个负载范围内效率高达95% - 紧凑型低温升设计
在密闭的适配器应用中无需散热片即可实现高达200W的输出功率 - 宽电压范围
提供750V、900V、1250V和1700V开关选项 - 共源共栅结构
简化栅极驱动设计,提升短路耐受力,确保安全可靠的开关操作 - 高频率开关
实现更高的效率、更小的磁性元件和出色的温升性能
准备好深入了解GaN和PowiGaN了吗?
高性能GaN的视频解析
树立质量与可靠性的标杆
Power Integrations对PowiGaN器件的制造过程拥有完全掌控权,并进行专门设计的大量测试,以确保基于PowiGaN的产品具备初始质量、耐用性和长期可靠性。
立即观看 >
首款1700V的GaN功率器件
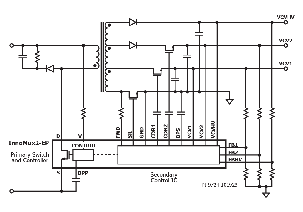
我们对集成1700V GaN开关的InnoMux-2反激式开关IC进行了评测。该设计评估板在一款具有两个独立稳压输出且无需DC-DC后级稳压电路的60W工业电源中实现了90%的效率。
立即观看 >800VDC数据中心的辅助电源
InnoMux™2-EP IC内集成的1700V PowiGaN开关支持高达1000VDC的输入电压,其同步整流零电压开关(SR ZVS)工作模式在液冷无风扇的800VDC架构中可为12V系统提供超过90.3%的效率。
相关参考设计
- DER-1025 - 使用InnoSwitch3-EP(1250V PowiGaN开关)的60W隔离反激式适配器
- DER-982 - 使用InnoSwitch3-EP(900V PowiGaN开关)的60W隔离反激式适配器
- DER-868 - 使用InnoSwitch3-EP(750V PowiGaN开关)的60W电源
- RDR-1053 - 使用InnoMux2-EP(1700V PowiGaN开关)的60W双路输出反激式工业电源
探索PowiGaN如何提升您的AI数据中心系统性能。



